티스토리 뷰
[통계 이야기/SEM 기초 및 AMOS] - AMOS 실전 기초 소개
[통계 이야기/SEM 기초 및 AMOS] - Amos 실전 기초 1 그림 그리기
[통계 이야기/SEM 기초 및 AMOS] - Amos 실전 기초 2 (확인적 요인분석 준비)
[통계 이야기/SEM 기초 및 AMOS] - Amos 실전 기초 3 (확인적 요인분석, CFA) ◁ 현재 포스팅
[통계 이야기/SEM 기초 및 AMOS] - Amos 실전 기초 4 (구조 모형 분석)
전 포스팅에서 잠재변수랑 측정문항 채우는 것 까지 했죠? 자 그럼 이제 맨 뒤에 작은 동그라미만 채우면 돼요!
오차항 설정하기
맨 뒤에 딸린 동그라미는 오차항이예요. 이 오차항이 구조방정식을 중요하게 만드는 요소죠.

오차항(작은 비어있는 동그라미)를 더블 클릭해서 하나하나 이름을 넣어주셔도 돼요. 하지만 더 쉬운 방법이 있다면 그 방법으로 해야죠?
Plugins 탭에 가시면 Name Unobserved Variables 가 있어요. 클릭하면 비어 있는 곳에 오차항을 넣어줘요. 만약 오차항 외에도 비어 있는 곳이 있다면 다 오차항 이름으로 채워버릴꺼예요. 그러니깐 반드시 앞에 모든 과정을 빈틈없이 한 후에 눌러주세요.
자 여기까지 하셨다면 다음과 같이 동그라미 네모가 전부 채워질 거예요.

오차항의 의미가 뭐든지 간에 화살표를 받는 녀석들은 반드시 오차항을 필요로해요! 위 그림을 보시면 네모(측정문항)들이 다 화살표를 받고 있죠? 그래서 오차항들이 각각 연결되어 있어요. 화살표를 받으면 오차항을 필요로 한다. 이걸 기억해두시면 나중에 구조방정식 할 때, 좀 더 쉬워요
확인적 요인분석 모델 만들기
자 이제 소위 말하는 확인적 요인분석을 해볼게요. 이 분석은 영어로 Confirmatory Factor Analysis 혹은 CFA 라고 하고, 측정 모형(Measurement model) 분석이라고도 해요. 일단 위의 모형을 저장 먼저 해주세요. 이 기본 모형을 토대로 CFA모형을 만들고 나중에는 구조방정식 모형을 만들거예요.
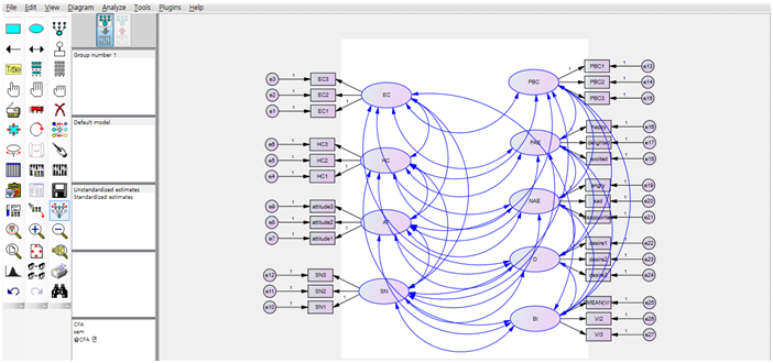
CFA를 하기 위해서는 모든 잠재변수를 양방향 화살표로 연결해줘야 해요.
양방향 화살표를 클릭하고 모든 잠재변수(큰 동그라미)를 하나하나 빠짐없이 연결해주셔도 되고요, 아니면 역시나 간단한 방법이 있어요.

이 손가락을 클릭하시고,

이렇게 모든 잠재변수가 파란색이 되도록 클릭해주세요. 그리고 나서

Plugins 탭에서 Draw Covariances 를 클릭해주세요. 클릭하시면

자동으로 다 연결해줘요! 쉽죠?
파란색은 거슬리니깐 없애줄게요.

저 주먹 비스무리한 아이콘 눌러주시면 모든 클릭되어 있는 도형들이 클릭 해제되요. 여기서 다시 다른이름으로 한 번 더 저장해주세요. 화살표를 연결하기 전 기본 모형은 따로 저장해두면 나중에 편해요.
확인적 요인분석 결과
이제는 돌리기 전에 어떠한 결과를 볼 것인가를 설정해야 해요.

저 아이콘을 누르시면

이런 창이 떠요. 아직은 기초 과정이니 다른건 건들지 마시고 바로 Output 탭으로 가세요. 만약 결측치가 있다면 Estimate means and intercepts를 체크해주세요.

Output으로 가면 위와 같이 나와요. 처음에는 왼쪽 맨 위의 Minimization history에만 체크가 되어 있을 거예요.
Standardized estimates는 표준화된 값을 뽑아줘요. 여기에 체크를 안하면 Unstandardized 값 만을 보여줘요.
그리고 Squared multiple correlations는 설명력이예요. 상관계수의 제곱은 설명력인거 아시죠? 만약 AVE값을 계산하신다면 이 값을 보는게 편해요. 그 외에는 별로 필요한 것 같지는 않아요. 나중에 익숙해지시면 하나 하나 클릭해서 결과치를 봐보세요.
체크 하셨으면 이제 피아노를 눌러요!

요거요! 누르시면 오른쪽 하단에 뭐라뭐라해요. 만약 경고창이 뜨면 뭔가 문제가 있다는 거예요! 다시 한 번 전체적으로 확인해보세요. 오른쪽 하단에 블라블라가 사라졌다면,

이걸 누르세요. 그럼 결과창이 떠요.

가장 먼저 확인해야 할 건 model fit이겠죠? 논문 결과 보시면 항상 모델 핏이 먼저 나올거예요. 모델 핏이 적합하지 않으면 뭐가 유의하든 안하든 상관이 없어지니깐요.
Model fit을 클릭해주시면 위와 같이 나오는데, 어떠한 값을 어떠한 기준으로 쓸 것인지는 선행연구를 참고해가시면서 해야 할 것 같아요. 일단 상황에 따라서 필요로 하는 특정한 적합도가 있을 수도 있고, 때론 적합도 수치가 낮거나 높아서 무시해야 할 경우도 있어요. 처음에는 지도교수님께서 주로 쓰시는 적합도가 있을거예요. 그걸 위주로 쓰세요. 각각의 적합도 의미는 전에 간단하게 살펴봤었어요.
[통계 이야기/SEM 기초 및 AMOS] - 구조방정식 적합도
보통 보는 값은 일단 CMIN값이예요. CMIN = 카이스퀘어 = χ2 (엑스 아닙니다!), df = Degree of Freedom = 자유도 이고요. 맨 위에 있는 P 는 카이스퀘어에 대한 유의확률인데요, 사실 이 값은 .05보다 ‘커야’ 좋은 값입니다. 귀무가설 이런걸로 말씀드리면 어려우니, 그냥 카이스퀘어에 대한 유의확률이 .05보다 클 때 모형이 데이터에 적합하다 이 정도로 알아두시면 될 것 같아요. 하지만 자유도가 높아질수록, 변수의 수가 많아질수록, 등등에 의해 영향을 많이 받아서 대부분 .05보다 낮게 나와요. 그래서 학자들이 대안 값을 만들었어요. 카이스퀘어를 자유도로 나눈 값 (CMIN/df)을 카이스퀘어 값 대신 사용하곤 해요. 이 값이 2 혹은 3보다 낮을 때 적합하다고 해요. 만약 논문에서 “카이스퀘어의 유의 확률이 .05보다 작기 때문에 본 모형은 적합한 것으로 보여진다.” 이런 식의 기술이 나오면 잘못 된거예요. “카이스퀘어의 유의 확률은 .05보다 작아 모형이 적합하지 않은 것으로 나타났으나, 카이스퀘어는 자유도에 의해 영향을 많이 받는 것으로 알려져 있다. 따라서 카이스퀘어를 자유도로 나눈 값을 기준으로 본 모형의 적합도를 판단하였으며, 이 값은 3보다 낮으므로(CITATION) 적합한 모형으로 판단된다.” 이런 식으로 적혀있으면 맞는 거예요!
그리고 아래로 내려보시면 RMSEA값이 있는데, 이 값은 거의 항상 적어줘야 하고, 중요해요! 0.05 혹은 0.08보다 낮아야 한다는 것 기억해두세요! 낮으면 낮을수록 좋아요.
만약 모델 핏이 안나온다면 아래 포스팅 참고해주세요.
[통계 이야기/SEM 기초 및 AMOS] - SEM 적합도 올리기
적합도가 만족스럽다면 이제 요인적재량을 확인해보세요.

Estimates-Scalars-Standardized Regression Weights 에 가시면 볼 수 있어요.
참고로 AVE값이 중요하다면 요인적재량이 평균 0.7이상이 되어야해요.
AVE와 CR에 대해서 궁금하시다면 아래 포스팅 구경해보세요.
[통계 이야기/SEM 기초 및 AMOS] - AVE 이해하기
[통계 이야기/SEM 기초 및 AMOS] - CR (Composite/Construct Reliability) 이해하기
다음편은 구조방정정식이예요. 부디 확인적 요인분석에서 좋은 결과 있기를 바랄게요!
도움이 됐다면 커피 한 잔 사주시면 감사하겠습니다^^
EPIK is 어려운 지식을 가능한 한 쉽게 공유하는 곳이예요 :)
Hey 👋 I just created a page here. You can now buy me a coffee!
www.buymeacoffee.com
'통계 이야기 > SEM 기초 및 Amos' 카테고리의 다른 글
| Amos를 이용한 그룹 차이(조절) 분석1 (이론) (0) | 2020.05.23 |
|---|---|
| Amos 실전 기초 4 (구조 모형 분석) (0) | 2020.05.23 |
| Amos 실전 기초 2 (확인적 요인분석 준비) (2) | 2020.05.21 |
| Amos 실전 기초 1 그림 그리기 (0) | 2020.05.20 |
| AMOS 실전 기초 소개 (0) | 2020.05.19 |
- close relationships
- 소속감
- EFA
- 매개효과
- R 기초
- 사회심리
- SEM
- indirect effect
- structural equation modeling
- Hayes
- invariance test
- 조절분석
- rstudio
- process macro
- Mplus
- 간접효과
- social exclusion
- moderation
- 논문통계
- 부정적 평가 두려움 척도
- 구조방정식
- process
- exploratory factor analysis
- 탐색적 요인분석
- probing
- mediation
- MLM
- multilevel
- amos
- 프로세스