티스토리 뷰
[통계 이야기/SEM 기초 및 AMOS] - AMOS 실전 기초 소개
[통계 이야기/SEM 기초 및 AMOS] - Amos 실전 기초 1 그림 그리기
[통계 이야기/SEM 기초 및 AMOS] - Amos 실전 기초 2 (확인적 요인분석 준비)
[통계 이야기/SEM 기초 및 AMOS] - Amos 실전 기초 3 (확인적 요인분석, CFA)
[통계 이야기/SEM 기초 및 AMOS] - Amos 실전 기초 4 (구조 모형 분석) ◁ 현재 포스팅
오늘은 구조모형 분석을 해볼게요!
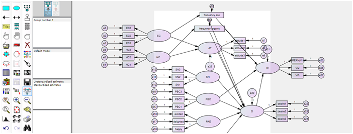
모형 그리기
먼저 확인적 요인 분석을 하기 전에 저장해뒀던 파일을 불러와주세요.

이 상태로요. 이 상태에서 한 방향 화살표를 이용해서 연구하고자 하는 모형을 그려줄거예요.

빨간 차 클릭되어 있는거 보이죠? 그리고 아이콘 중에 가장 오른쪽 밑에서 다섯번 째 역시 클릭되어 있는거 보이시죠? 빨간 차는 이동시키는 아이콘이고요, 밑에 클릭되어 있는 아이콘은 딸린 식구들 다 함께 움직이도록 하는거예요.
이동시킬 때, 화살표가 끊어지거나 해도 놀라지 말아요. 아무 문제 없어요.
이동 이동 연구모형 모양대로 옮겨주세요.

이렇게 가설 세운 것 처럼 연결시켜주면 돼요. 화살표 연결은 했는데 너무 난잡하죠?

회전시키는 아이콘이 클릭되어 있는게 보이나요? 저 아이콘을 이용해서 잠재변수에 딸려 있는 측정 문항들 돌리면서 보기 좋게 만들어보세요. 여기까지 하셨으면, 저번에 제가 말했던 오차항 들어가는 규칙 기억하시나요? 모든 화살표를 받는 녀석들은 오차항이 필요하다고 했었죠? AT, D, BI가 화살표를 받고 있어요. 따라서 이 세 변수에 오차항이 필요해요.

저 아이콘을 누르신 후,

잠재 변수 위에서 클릭하면 오차항이 생겨요. (저기 위에 두 네모가 새롭게 생겼는데 저건 측정 문항 하나로 변수를 측정했던 거예요. 무시하셔도 돼요.) 잠재 변수 위에서 여러 번 클릭하면 오차항의 위치가 바껴요.

이렇게 오차항의 위치를 바꿀 수 있어요!
그리고 나서, 전 처럼 오차항에 이름을 붙여줘야죠?
저번처럼 Plugins -> Name Unobserved Variables 를 클릭해주시면 오차항에 이름이 들어가요.

자 마지막으로 화살표를 주기만 하는 변수들은(주고 받고 둘 다 하는 변수는 제외) 양방향 화살표로 연결해줘야 해요. Amos에서는 필수예요.
EC, HC, SN, PBC, PAE 이 변수들이 화살표를 주기만 하고 있죠? 그래서 양방향 화살표로 연결시켜줘야 해요. 확인적 요인분석 했을때 처럼요.

요거 누르시고,

연결해줘야 하는 잠재변수들 클릭해서 파란색으로 만들어주시고
Plugins -> Draw Covariances를 클릭해주시면!

짠!
주먹을 눌러서 파란색 없애주시고, 저장 한 번 해주세요.
구조모형 결과
확인적 요인 분석(CFA) 할 때와 똑같이 원하는 output 체크해주시고, 피아노 눌러서 돌려주세요! 만약 간접효과를 보시려면 indirect effect도 표시 해주시고요.
만약 CFA 했을 때, 적합도가 좋았고 가설이 왠만큼 그럴 듯 하다면 여기서도 적합도 좋게 나와요. 앞에선 좋고, 여기선 안좋게 나오는 경우는 영향 관계가 큰 변수들이 연결이 안되어 있는 경우예요.
예를 들어, 후회하는 감정이 미래의 행동에 영향을 준다고 해봐요. 하지만 연구 모형에서는 화살표를 어떠한 이유에서건 이 두 변수가 연결되지 않았어요. 근데 데이터에 따르면 두 변수간의 관계는 매우 밀접해요. 이럴 경우 적합도가 확 낮아져요. 이 외에도 다양한 경우가 있지만 대부분은 괜찮을거예요.

결과창에서 estimates-scalars-regression weights에 가면 비표준화 계수, C.R. 값(Critical Ratio = t 값), p 값 등을 볼 수 있어요. 이런 값들에 대해서는 익숙하시죠? 참고로 혹시나 모르시는 분들을 위해, C.R. 이라고 적혀 있는 건 우리가 흔히 말하는 t 값이예요. 따라서 대부분은 1.965를 기준으로 잡겠죠? 여기서 유의한지 아닌지 확인하시고 아래로 내려가요.

바로 아래 탭이 표준화 계수예요. 표준화 값이 필요하다면 여기 있는 값을 쓰면 돼요.
이로써 기초적인 확인적 요인분석 & 구조모형 분석이 끝이 났어요. 사실 별거 없죠?
논문 화이팅하세요!
도움이 됐다면 커피 한 잔 사주시면 감사하겠습니다^^
EPIK is 어려운 지식을 가능한 한 쉽게 공유하는 곳이예요 :)
Hey 👋 I just created a page here. You can now buy me a coffee!
www.buymeacoffee.com
'통계 이야기 > SEM 기초 및 Amos' 카테고리의 다른 글
| Amos를 이용한 그룹 차이(조절) 분석2 (이론 심화) (0) | 2020.05.30 |
|---|---|
| Amos를 이용한 그룹 차이(조절) 분석1 (이론) (0) | 2020.05.23 |
| Amos 실전 기초 3 (확인적 요인분석, CFA) (5) | 2020.05.22 |
| Amos 실전 기초 2 (확인적 요인분석 준비) (2) | 2020.05.21 |
| Amos 실전 기초 1 그림 그리기 (0) | 2020.05.20 |
- rstudio
- 간접효과
- amos
- invariance test
- exploratory factor analysis
- 프로세스
- Mplus
- 매개효과
- Hayes
- structural equation modeling
- 조절분석
- EFA
- 탐색적 요인분석
- 논문통계
- process
- probing
- process macro
- multilevel
- close relationships
- 부정적 평가 두려움 척도
- 사회심리
- MLM
- SEM
- mediation
- indirect effect
- R 기초
- 소속감
- moderation
- social exclusion
- 구조방정식